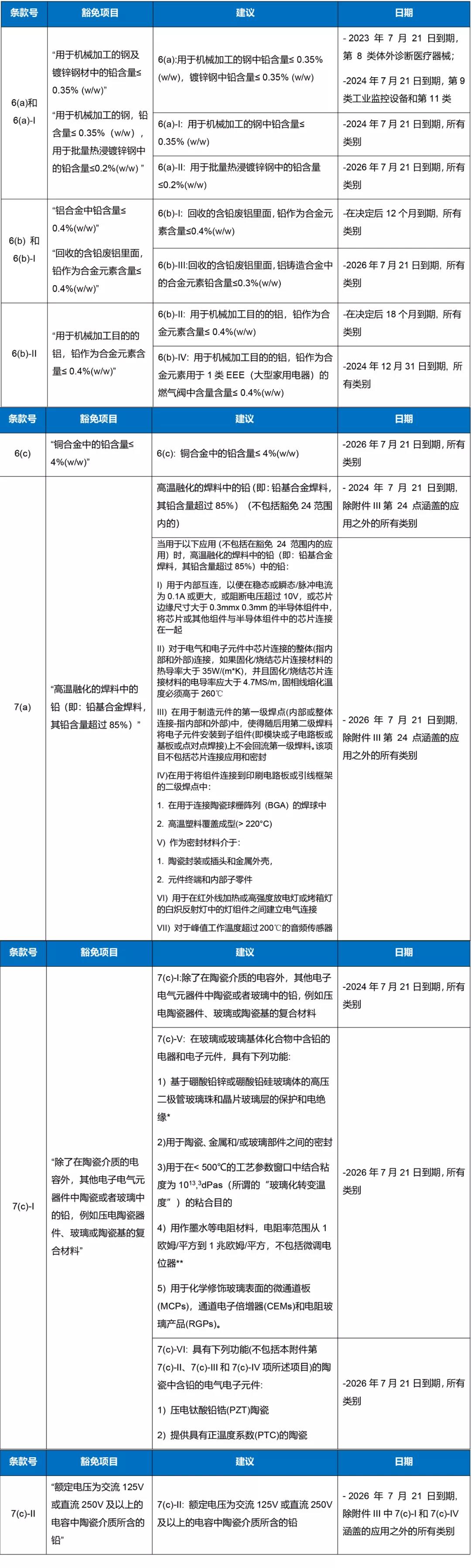
2022年1月13日,Oeko-Institut在其官網公布了RoHS 2.0指令豁免Pack 22的最終評估報告,報告中針對6(a)/6(a)-I、6(b)/6(b)-I、6(b)-II、6(c)、7(a)、7(c)-I和7(c)-II的延期與否給出了相關建議,歐盟將參考此評估報告作出延期與否的最終決定。
評估項目涉及的豁免條款及建議如下:

溫馨提醒
RoHS 豁免條款的更新對電子電氣相關行業有較大影響,特別是部分被企業頻繁使用的豁免條款的延期與否,可能會直接影響企業的生產制程及經營活動。為確保進入歐盟市場的合規性,中認聯科建議相關企業時刻關注RoHS指令豁免條款的更新動態,合理安排生產計劃和材料替代事宜,避免輸歐產品因豁免到期造成合規問題。